Printable DB
Equalizer Wiring Diagram
wiring harnes loom
wine cellar inventory excel template
worksheet books of the bible list printable
white bmw e30
work plan sample
where can i download free resume templates quora
website revamp proposal sample
wordpress hotel template
20 Band Graphic Equalizer In 2019 Electronic Schematics
3 Band Audio Equalizer Circuit
7 Band Equalizer Auto Wires Diagram Swift Electrical Schemes
Sentrek Equalizer Wiring Diagram Pyramid Video Questions
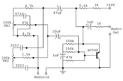
Transistor Equalizer Circuit Diagram Eleccircuit Com
5 Band Audio Equalizer Circuit Using Lm833 Engineering
6 Band Graphic Equaliser Circuit Using 741 Op Amp Bass
Graphic Equalizer Circuits With Pcb Layout For You
Xeq7 7 Band Stereo Equalizer
Installing A Car Graphic Equalizer How A Car Works
Graphic Equalizer In Place Of Cassette
Service Manual Parts List Schematic Wiring Diagram For
Parametric Audio Equalizer Module Schematic And Pcb
7 Band Equalizer Auto Wires Diagram Swift Electrical Schemes
Bass And Treble Controller Audio Equalizer Circuit
Graphic Equalizer Circuits With Pcb Layout For You
10 Band Graphic Equalizer Circuit Homemade Circuit Projects
Equalizer And Crossover Circuit All About Circuits
Subwoffer Wiring Diagram Bass And Treble Controller Audio
Wiring Diagram For A Technics Equalizer How To Connect A
4 Band Equalizer Schematic Diagram Schematic Circuit In
Source :
pinterest.com
Popular Posts
Headlight Wiring Diagram For 2000 Dodge Sport
Formal Letter Format Recommendation
Former Employee Employment Verification Letter Template Word
Formal Dinner Party Invitation Template
Indeed Resume Search For Employees
Ht And Connect To U Verse Tv Diagram
Free Gdpr Data Protection Policy Template
Job Application Essay Template
Free Science Worksheets For 2nd Grade
Greek Mythology Worksheets
Hospital Disaster Recovery Plan Template
Ford Festiva Fuse Box
Honda Motorcycle Tachometer Wiring
Ford Focu Wiring Harnes
Fuse Box Wiring For Home
Game Box Template
Free Greeting Cards Printable Templates
Gp Wiring Diagram
Free Printable Targets
Index To Disability Examination Worksheets Ptsd
Handwriting 4th Grade Writing Worksheets
Free Agile Templates
Feedback Form Sample For Students
Hair Beauty Salon Flyer Template Beauty Parlour Pamphlet Black White
Iso Ts Certification Course
How To Build Your Own Resume
Excel Documentary Budget Template
Indesign Order Form Template Free
Iahcsmm Certification Verification
It Consulting Contract Template Free
Free Printable Cash Envelopes
Free Printable General Power Of Attorney Form Texas
Grizzly 700 Wiring Diagram
Free Invoice Forms Printable
Free Printable Registration Form Template
Free Printable Perplexors Worksheets
Free Fillable Homeschool Report Card Template
Free Download Template Company Profile
Google Calendar Social Media Template
Ih 450 Wiring Diagram
Home Generator Wiring
I Need A Professional Resume
Funeral Service Sheet Template
Industry Assessment Template
Free Wanted Poster Template
Job Application Template Google Docs
Jeep Xj Hose Diagram
Excel Spreadsheet Template For Daily Schedule
Gy6 150cc Fuel Line Diagram
Fortres Wiring Diagram
Itil Certification Preparation
Graphic Designer Resume Sample Word Format Free Download
Free Editable Report Card Template
Free Ipad Lettering Worksheets
Exercise Nutrition Certification