Printable DB
Rc Car Wiring Diagram
bank of america printable checks
2002 camaro s fuse box diagram
advair hfa coupon printable
96 chevy 1500 wiring diagram neutral safty switch
3 phase induction motor star connection
1978 jeep cj5 part
30 60 day plan template
2011 chevrolet impala
Rc Wiring Diagram Wiring Schematic Diagram
How To Wire An External Bec Roger S Hobby Center
Rc Car Wiring Schematic Wiring Schematic Diagram 63
How To Wire Like A Pro Rc Car Action
Rc Car Wiring Diagram Wiring Library
Rc Car Wiring Diagram Wiring Diagram
Is This Bec Diagram Correct Rcu Forums
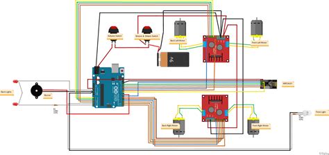
Arduino 4wd Rc Car Arduino Project Hub
Rc Wiring Diagrams Wiring Diagram Project
Bluetooth Rc Car Arduino Arduino Projects Arduino Rc Cars
Rc Car Gas Wiring Diagram Wiring Diagram G11
How To Build A Remote Control Rc Car At Home Projects
Car Schematics Wiring Diagram
Arduino Rc Kids Ride On Car Wiring Help Needed Robotics
Rc Diagram Car Circuit Board Wiring Wiring Diagram Source
Wi Fi Controlled Rc Car Using Esp8266 01 Andre Yuhai
Mini Rc Helicopter Wiring Diagram Wiring Library
Rc Car Servo Wiring Swift Electrical Schemes
Rc Car Wiring Diagram Pdf Files Epubs
Bec For Rc Car Wiring Diagram
Wrg 4948 Rc Car Wiring Diagram Ladder
Source :
pinterest.com
Popular Posts
Simple Crown Template
Rfp Template
Subaru Sti Engine Diagram
Sample Character Reference For Court
Run On Sentence Worksheet Multiple Choice
Raci Matrix Template Ppt Free
Recipe Cost Practice Worksheet Answers
Teenager Driving Contract With Parents Template
Rental Property Business Plan Template Word
Tj Magna Radio Wiring Diagram
Simple Month To Month Rental Agreement Template
Router Letter Template Set
Simple 2 Week Notice Letter Template
Salary History Ban Virginia
Sample Department Budget
Trane Ac Wiring Diagram
Recovery Certification Course
Wanted Poster Template Pdf
Sample Rfp Response Cover Letter Template
Software Agreement Contract Sample
Sample Letter For Termination Of Mobile Services
Sample Letter Requesting Training For Employees
Templates Post Training Evaluation Form
Store Receipt Template
Quality Management Review Template
Resume Word Document Format
Quality Assurance Resume
Sample Certification Statement
Resume Template Generator
Tiffany And Co Invitation Template Free
Smart Goals Template
Sample Photo Collage Examples
Square Collage Template Photoshop
Trailer Wiring 7 Pin Flat
Ram Srt 10 Fuse Box Diagram
Storm At Sea Templates Free
Template Free Rental Agreement Template Free Printable Commercial Lease Agreement
Renew Exchange Certificate
Smart Goals Template Word Document
Sample Letter Of Completion Of Internship From Company
Simple Recommendation Letter Sample
Recruitment Tracker Excel Template Free
Tire Pressure Sensor Diagram
Star Constellation Templates
Red Heart Template Printable Free
Servsafe Certification Maryland
Transparent Baseball Card Template Png
Table Place Cards Template Word
Sales Analysis Report Sample Excel
Standard Contract Agreement Template
Rollerball Labels Template
Resume Car Sales Consultant
State Of Georgia Will Template
Team Meeting Template Word
Stem Cell Worksheet Answers